2025年人工智能大模型金融领域创新应用大赛获奖名单公布
信息来源:上海金融科技产业联盟 发布时间:2025-11-25
为贯彻落实国家发展新一代人工智能战略部署,加快实施“人工智能+”行动,推动人工智能大模型赋能金融领域的创新、运用与实践,中国银联国家人工智能应用中试基地(以下简称中试基地)、上海金融领域大模型应用训练中试基地(“模融空间”)今年10月联合启动了“模创先锋,智联未来—— 2025年人工智能大模型金融领域创新应用大赛”。本次大赛得到了各方的热烈响应和积极申报,共有103家单位170个项目参与申报,涵盖了金融基础设施、要素市场、银行、证券、保险、期货、基金等所有类型金融机构、高校、科研院所和垂域大模型企业、大模型上下游企业等各类科技企业。经专家评议、评审合议并报监管部门确认,最终有102个项目分获卓越奖、标杆奖和优秀奖。
主办方将于2025年11月29日上午的“第七届上海金融科技国际论坛”对此次大赛获奖情况进行成果发布,并在同日下午的“2025上海金融科技嘉年华”开幕式上为获奖项目进行颁奖。
以下为获奖名单(同奖项按项目首字笔画排名):
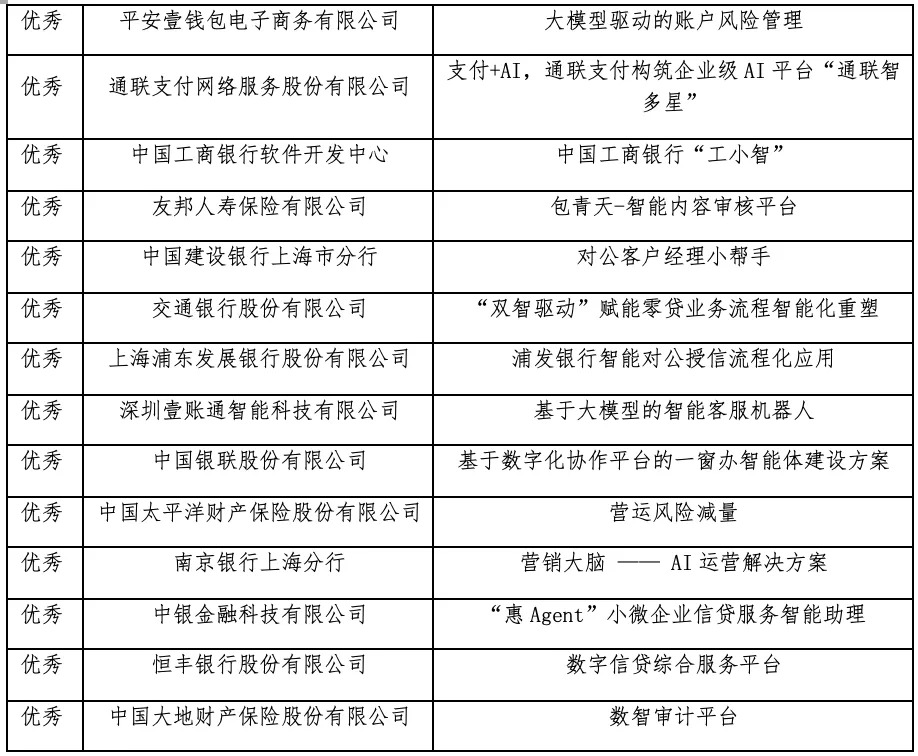
一、高价值场景赛道——银保组


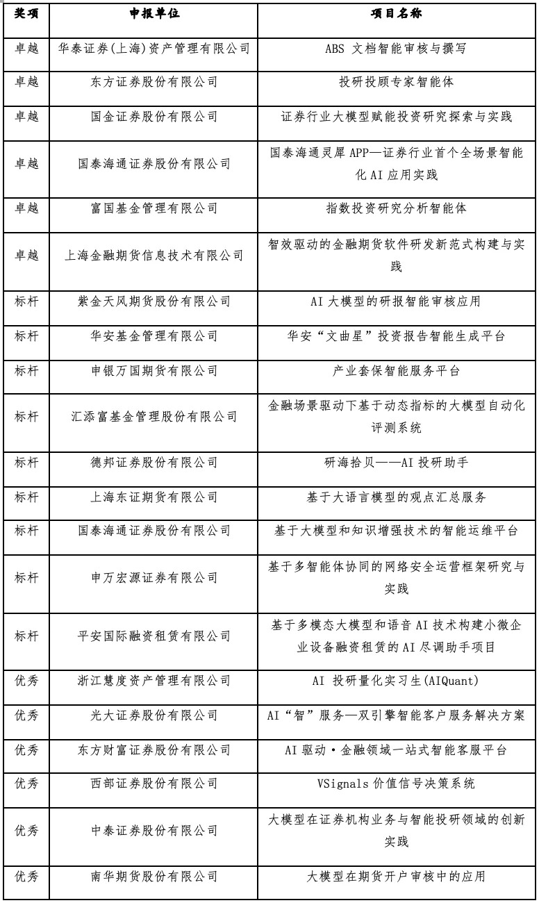
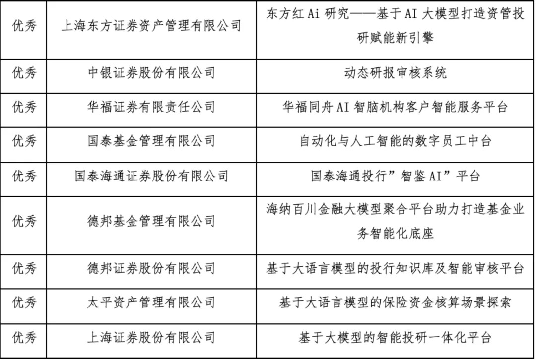
二、 高价值场景赛道——资本市场组


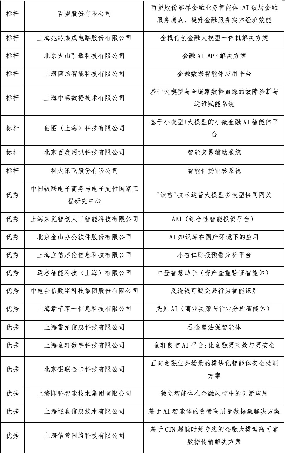
三、 标杆解决方案赛道


